Dijital Avukatlık Kurs ve Müfredat Tanıtımı
Legaltech Türkiye Topluluğuna özel geliştirilen "Dijital Avukatlık" dinamik kursu avukatların dijital dünyayı en iyi şekilde başlangıç yapabilmesi adına aktif edildi. Üyeliğiniz aktif edin ve tüm kursa erişmeye başlayın!
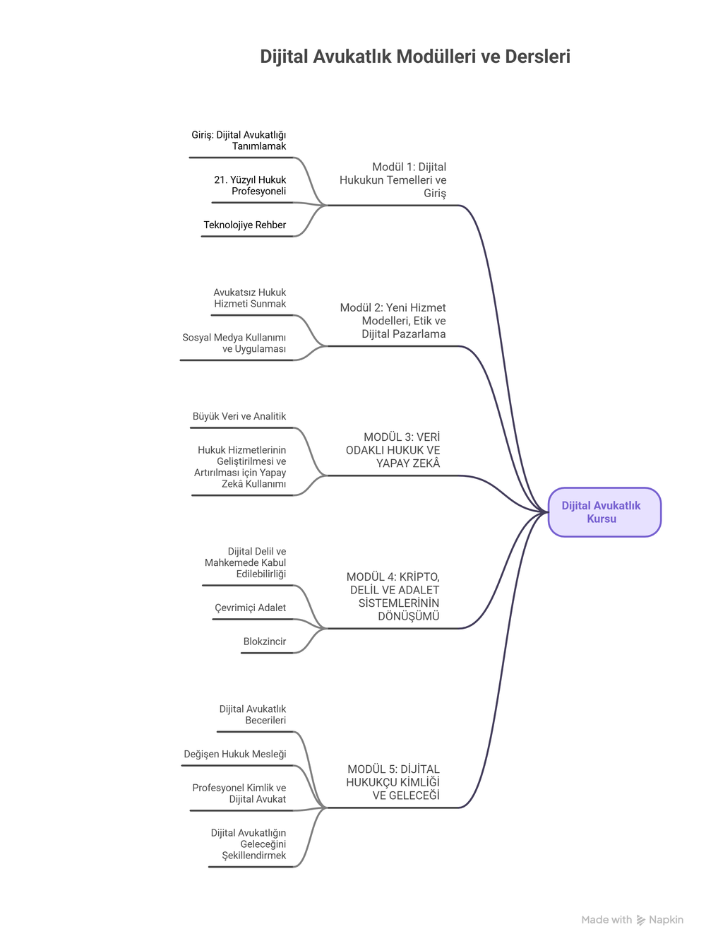
Dijital Avukatlık kursunu haftalık bölümler halinde paylaşmaya başladık. Dijital Hukukun Temellerine Girişten, Büyük Veri, Blockchain, T tipi avukatlık gibi bir sürü konuyu içerisinde barındıran bireysel avukatları, küçük hukuk ofislerini ve hukukun dönüşümü alanında ilerlemek isteyen inovasyon öncülerine etkili bir temel sağlayan kapsamlı bir kurs hazırladık. Tüm yorumlarınızı ve düşüncelerinizi videonun altında belirtebilirsiniz. Hayırlı olsun hepimiz adına.
Dijital Avukatlık Kursu Müfredatımız Yayında!
Selamlar LegalTech Türkiye Topluluğu üyeleri,
Bir süredir üzerinde titizlikle çalıştığımız; topluluğumuzun sunduğu imkanlardan en verimli şekilde yararlanmanızı ve hukukun dijital geleceğine güçlü bir giriş yapmanızı sağlayacak olan "Dijital Avukatlık Kursu" müfredatını sonunda sizlerle paylaşıyoruz. İçerikleri hem video hem de yazı formatında inceleyebilirsiniz. Haftalık olarak bölüm bölüm ilgili modüller yayına alınarak devam edecek.
Bu Kursu Nasıl Hazırladık?
Müfredatı oluştururken 100’ü aşkın kitap, makale ve özgün içerikten faydalandık. Tüm bu birikimi kendi multidisipliner süzgecimizden geçirerek baştan sona yeniden kurguladık. Özgünlüğü ve niteliğiyle fark yaratan, muhtemelen başka bir platformda rastlayamayacağınız bu yapı; dijital avukatlığı tanımakla başlıyor; "Büyük Veri ve Analitik" ile "Çevrimiçi Adalet" gibi kritik duraklardan geçerek kapsamlı dijital avukatlık becerilerine uzanıyor. Bu çalışma, gelecekte geliştireceğimiz dinamik kurslar için de bir "başlangıç rehberi ve ortak dil" niteliği taşıyor.

Öğrenme Deneyimi ve Etkileşim
İçeriklerimizi hazırlarken sizi sade bir dinleyici olmanın ötesinde, aktif birer düşünür olmaya teşvik ediyoruz. Zira dijital yetkinlik kazanmanın, üzerinde kafa yormaktan başka bir yolu yok. Bazı bölümlerin sonunda sizi bekleyen uygulamalar ve topluluğa özel sunduğumuz danışmanlık modülleriyle, öğrendiklerinizi pekiştirmeniz için her an yanınızda olacağız. Kursumuz, sürekli güncellenen dinamik yapısıyla adeta "yaşayan bir rehber" olarak tasarlandı.
Erişilebilirlik ve Üyelik
Kursun ilk üç bölümünü herkesin inceleyebilmesi için ücretsiz olarak erişime açtık. Tamamına ulaşmak için ise şu an avantajlı fiyatlarla sunulan "Uygulayıcı" veya "Öncü" gruplarından birinde ki üyeliğinizi aktif etmeniz yeterli olacaktır. Üyeliğiniz devam ettiği sürece tüm kurslara ve gelecek güncellemelere kesintisiz erişim sağlayabileceksiniz.
Hukukun dijital dönüşümünde birlikte yol almak dileğiyle! Kurs ile alakalı tüm düşünceleriniz bu yazının altına yazabilirsiniz.
İlk Bölüme Gitmek İçin: ⏬ ⏬ ⏬

LegalTech Türkiye’nin disiplinlerarası şekilde kurgulanmış kurs ve materyaller kütüphanesine erişerek, hukukun dijital geleceğini kendi hızında keşfedebilirsin. İhtiyaç duyduğunda ise topluluğa özel birebir online danışmanlık modülleriyle, aklındaki sorulara netlik kazandırabilirsin.
Seviyene uygun üyelik paketleriyle ekosistemin parçası ol.
🚀 Topluluğa Özel Danışmanlık Programları Hukuk pratiğinizi dijital çağda yeniden konumlandırırken netleştirmek istediğiniz sorular mı var? Hızlı soru-cevap, bilinçli dijital dönüşüm mini ve LegalTech keşif modülleriyle hukukun dijital geleceğine hazırlığınızda yanınızdayız. Hızlı ve etkili bu modülleri mutlaka incele.

